EMC费用,你知道吗?
电磁兼容EMC测试费用因多个因素而异,包括测试类型、测试复杂性、测试设备和人力资源的使用等。
电磁兼容EMC测试费用因多个因素而异,包括测试类型、测试复杂性、测试设备和人力资源的使用等。以下是关于EMC测试费用的一些常见因素和预估。
电磁兼容EMC测试的费用
1、测试类型:
EMC测试通常包括EMI测试和EMS测试。EMI测试检测设备在电磁环境中产生的电磁水平。EMS测试则评估设备是否能够抵抗来自其他设备的电磁干扰。不同类型的测试可能需要不同的测试设备和测试方法,因此会影响费用。
2、测试复杂性:
设备的复杂性也会影响EMC测试费用。一些设备可能需要更多的测试步骤和更多的测试参数,这可能会增加测试时间和费用。
3、测试设备和人力资源:
进行EMC测试需要使用专业的测试设备和有经验的技术人员。实验室需承担购买、维护测试设备、技术人员的工资和培训的费用。因此,测试设备和人力资源的使用情况会影响EMC测试费用。
具体费用取决于上述因素以及所在地区的行业和市场竞争情况。EMC测试费用还可能因为特殊需求而有所变化,如加急测试、追踪测试等。因此,在进行EMC测试之前,建议与测试实验室进行详细的沟通和协商,以获得准确的测试费用预估。
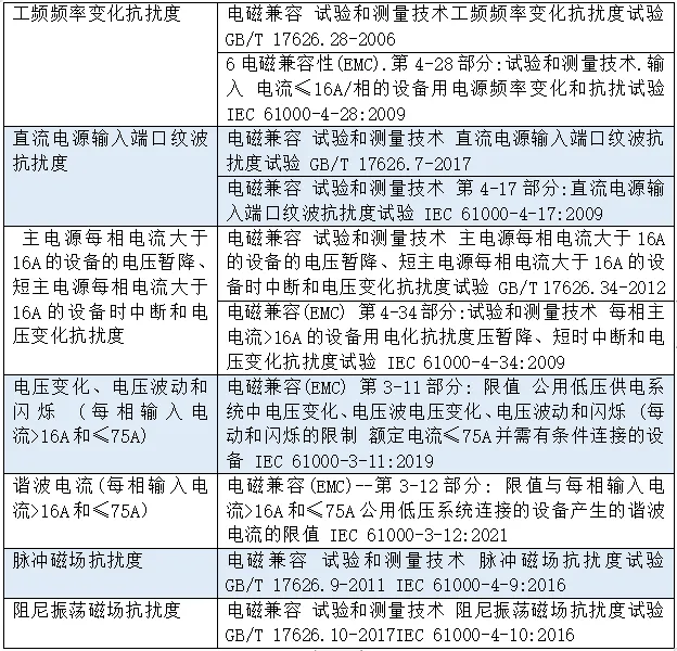
常见产品的电磁兼容检测项目
常见产品的电磁兼容检测项目与检测标准,赶紧分享给小伙伴吧~
01/电子、电器产品


02/照明设备
03/信息技术设备
04/家用电器、电动工具和类似工具
05/医用电气设备
06/测量、控制和实验室用的电设备
07/多媒体

本文版权归网站所有,转载请联系并注明出处:
/article-detail/Wl6akxwB