钢结构腐蚀防护等级
钢结构凭借其高强度、优异的可塑性以及相对经济的成本,成为了众多建筑和基础设施的重要组成部分。
防腐是非常重要的,要想更好的对钢材进行防腐,首先要了解钢结构可能接触到的腐蚀环境。
钢结构腐蚀环境一般有以下三种形式:
1、大气环境腐蚀
2、水环境腐蚀
3、土壤环境腐蚀
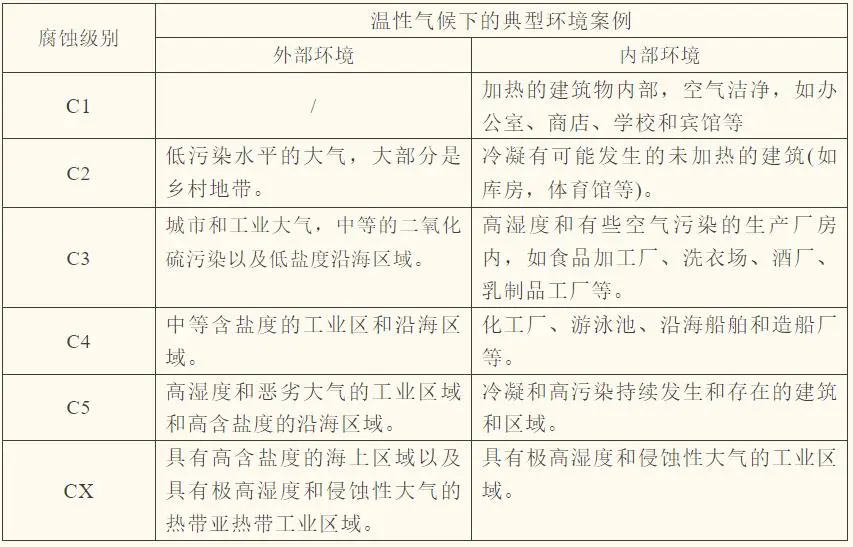
大气腐蚀环境分类
按照ISO 12944 腐蚀环境判断标准,共分为六个等级。
一、C1级别的防腐要求比较低,涂膜干膜厚度一般在60u,中等要求的干膜厚度在120u左右,高等级要求的在180u左右。C1级别的水性防腐涂料应用环境多是加热的内部,建筑内部,空气洁净的环境,如办公室、商店、学校和宾馆等。
二、C2级别的防腐要求也比较低。多为大气污染较低,空气污染程度低,主要是农村地区,未加热的、低频凝结发生的环境,如库房、体育馆等。
三、C3级别属于中等的防腐类别,它多应用于城市和工业大气,中度二氧化硫污染;低盐度沿海地区。它的主要应用环境是高湿度和有些污染空气的生产场所,如普通的工业厂房,酒厂等。
四、C4级别常用于工业区和盐度适中的沿海地区,高盐度的工业区、化工区、沿海区域、桥梁、化工厂、电厂、船厂、海船等,它最主要的应用环境是高盐度、高湿度环境。
五、C5级别应用于高盐度和恶劣大气的工业区域,高湿度和腐蚀性气氛的工业区和高盐度的沿海地区,有冷凝和高湿的建筑。在防腐领域,C5级别的要求是比较高的。
C5M级别要求则更高,常见于海洋、高盐度的沿海离岸地带。从环境上来说是处于高湿度、高污染的建筑物,如海上钻井平台、航标塔等。
六、CX极端腐蚀,应用于高盐度的近海区域和极端湿度和侵蚀性大气以及亚热带和热带大气的工业区,具有极端湿度和腐蚀性气氛的工业区。

本文版权归网站所有,转载请联系并注明出处:
/article-detail/BG6K0yGb